客服热线:0537-2162136

智能水表在供水企业管理中的难点与对策

2025-04-25 11:32:55浏览:8468评论:0来源:熵澜水务研究   
核心摘要:前言在智慧城市建设与智慧水务发展的大背景下,以NB-IoT/4G为代表的智能水表凭借低功耗、广覆盖、大连接等技术优势,成为供水企业实现精细化管理的重要工具。它不仅能实时采集用水数据,提升抄表效率,还能为用水分析、漏损监测等提供数据支撑,推动供水管理从人工化向智能化转型。然而,在实际应用中,智能水表的管理面临
前言


在智慧城市建设与智慧水务发展的大背景下,以NB-IoT/4G为代表的智能水表凭借低功耗、广覆盖、大连接等技术优势,成为供水企业实现精细化管理的重要工具。它不仅能实时采集用水数据,提升抄表效率,还能为用水分析、漏损监测等提供数据支撑,推动供水管理从人工化向智能化转型。然而,在实际应用中,智能水表的管理面临诸多挑战,设备稳定性、网络通信可靠性、维护成本控制等问题制约着其效能发挥。深入剖析这些难点并提出针对性对策,对供水企业提升管理水平、实现高质量发展具有重要的现实意义。

智能水表在供水企业管理中的难点分析
2.1设备稳定可靠方面的难点


  • 硬件集成与生命周期管理复杂


智能水表由水表基表与远传模块组成,传统水表管理仅针对基表条形码,而智能水表需实现基表与远传模块的精准绑定,涉及 IMEI、IMSI 等芯片号的匹配。若绑定错误或未绑定,远传数据将无法定位,导致数据失效。此外,远传模块类型多样,按安装方式分为一体式和分体式,按供电类型有电池式和接电式,按远传技术包括 NB-IoT、4G、Cat.1 等。仅依赖芯片号管理,会给后续数据分类分析带来困难,且模块造价高,企业面临成本压力,需探索回收再利用,但模块的下线、上线状态管理与基表状态区分存在技术与流程难题。


  • 模块故障与数据准确性风险


远传模块作为数据传输核心,其故障直接影响数据质量。实际应用中,可能出现数据未上传、持续异常数据、无模块条码信息、电压或信号数据异常等问题。例如,某水司安装初期,因模块故障导致数据上传率低且不稳定,影响用水分析与开账效率。同时,硬件老化、环境干扰(如磁干扰、电压波动)等因素,进一步加剧了设备故障风险,增加了检测与维修的难度。
2.2 网络通信方面的难点


  • 信号覆盖与传输稳定性问题


信号质量是智能水表数据传输的关键瓶颈。地下表受安装深度影响显著,虽然表箱盖材质影响较小,但深度过深会导致信号衰减;套室表因建筑结构复杂,信号易受墙体、金属管道等干扰,出现信号弱或中断现象。运营商网络优化虽能解决部分问题,但在老旧小区、偏远地区,信号覆盖不足仍是普遍问题,导致数据上传不及时或丢失,影响实时监控与管理。


  • 多平台协同与数据交互障碍


智能水表数据传输依赖远传模块、运营商物联网平台及供水企业远传数据管理平台。任一环节出现问题,如物联网平台收发延迟、管理平台数据逻辑错误,都会导致数据异常。例如,平台间数据接口不兼容、安全认证机制不完善,可能引发数据丢包、篡改或传输延迟,影响数据的实时性与完整性。此外,不同运营商网络质量差异、模块与平台的兼容性测试不足,也会增加通信故障的排查难度。
2.3 后期维护成本方面的难点


  • 硬件更换与运维成本高企


远传模块成本占智能水表总成本的较大比例,且电池式模块存在使用寿命限制(通常 3-5 年),到期需批量更换,增加了材料与人工成本。对于分体式模块,更换过程需现场作业,涉及停水、表具拆卸等操作,不仅耗时耗力,还可能影响用户正常用水。此外,模块故障排查依赖专业技术人员,需借助专用工具检测信号、电压等参数,运维人力成本与时间成本显著上升。


  • 数据异常处理的隐性成本


当出现数据异常(如无数据、抄码偏差大)时,供水企业需启动人工复核流程,包括现场抄表、数据比对、问题定位等环节。以某水司为例,5 万块智能水表开账前需每月进行数据比对,约 30% 的水表需人工干预,耗费大量人力物力。长期来看,频繁的异常处理会导致管理效率下降,且可能因数据滞后影响水费收缴与用户服务质量。
2.4 隐性成本与管理转型挑战


  • 运营商网络通信资费


智能水表通过运营商网络传输数据,需按流量或连接数支付通信费用。虽然采购初期厂家包含流量资费(5年左右),但 “一表一卡”的模式,3~5年后会随表具规模扩大而增加资费成本。


  • 业务流程重构的适应成本


传统抄表开账流程依赖人工现场操作,而智能水表采用远程数据开账,需重新设计流程,包括数据采集规则、异常处理机制、人工补录流程等。例如,营收系统需与远传数据管理平台对接,实现数据自动获取与开账,但数据未获取或不准确时,需制定人工干预的具体规则,避免流程断层。此外,设备生命周期管理从单一基表扩展到基表与模块的协同管理,需重构库存管理、安装记录、报废处理等环节,对企业信息化系统与管理规范提出更高要求。


  • 人力资源结构的转型压力


智能水表管理需要兼具抄表业务知识与数据分析能力的复合型人才。传统抄表员、内复员需转型为数据分析员或系统维护员,负责数据监控、异常研判与平台操作。然而,员工技能转换存在培训成本,且部分基层员工对新技术接受度较低,可能导致工作衔接不畅。同时,企业需引入远传系统开发与维护团队,或与外部技术服务商合作,增加了人力配置的复杂性与管理协调成本。

应对智能水表管理难点的策略


3.1 强化设备全生命周期管理,保障稳定运行


  • 制定统一编号规则与绑定机制


供水企业应编制远传模块编号规则,整合厂商、模组类型、运营商、生产年月等信息,避免直接使用芯片号,便于分类管理与数据分析。要求水表厂商出厂时提供基表条形码与模块号的绑定关系,通过扫描枪内置程序实现入库时自动比对,确保两套数据一致后绑定,录入水表管理系统。同时,开发模块绑定与解绑功能,区分模块下线与报废状态,支持模块回收再利用,降低硬件成本。


  • 完善硬件检测与故障预处理


在设备采购阶段,加强模块兼容性测试,选择经过多场景验证的成熟产品。建立模块入库检测流程,测试电压、信号强度、数据传输稳定性等指标,杜绝不合格产品投入使用。在表具安装时,记录安装位置、深度、环境条件等信息,为后期信号优化与故障排查提供依据。针对电池式模块,建立寿命预警机制,根据电压数据提前规划更换计划,减少突发故障影响。
3.2 优化网络通信架构,提升数据传输质量


  • 多维度信号优化与网络协同


与运营商建立深度合作,针对信号薄弱区域(如地下表、套室表)进行专项网络优化,通过增加信号放大器、调整基站参数等方式提升覆盖强度。在模块选型时,优先选择支持多频段、自适应信号调节的产品,增强环境适应性。同时,在远传数据管理平台开发信号监测模块,实时显示各表位信号强度,自动识别信号异常区域,生成工单推送至运营商或维护团队处理。


  • 构建数据异常闭环管理体系


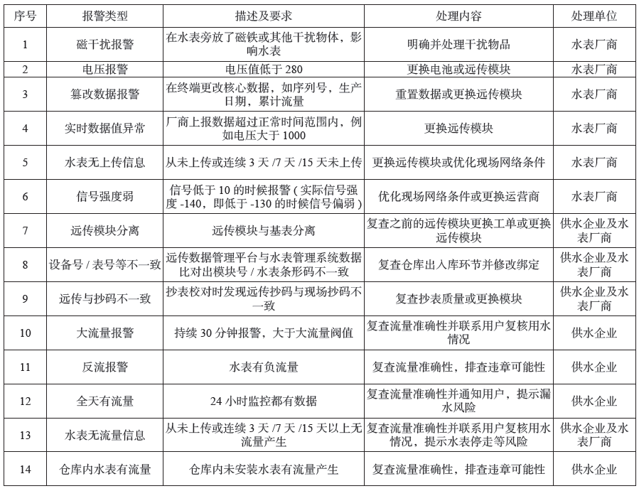
制定远传数据报警分类规则,将异常类型分为模块故障(如磁干扰、电压异常)、信号问题(如无上传信息、信号弱)、用水异常(如大流量、反流)等,明确每种类型的处理部门、时限与流程。在管理平台开发报警管理模块,自动抓取异常数据并生成工单,例如模块故障类问题推送至水表厂商,信号问题协调运营商处理,用水异常由企业内部核查。通过闭环管理,实现从异常发现到解决的全流程跟踪,提高处理效率。
智能水表远传数据报警规则及处
图片

3.3 建立成本控制机制,优化维护策略


  • 探索模块回收与共享模式


与水表厂商合作,建立远传模块回收体系,对报废模块进行检测、修复与再利用,降低采购成本。对于分体式模块,设计标准化接口,实现不同厂商模块的互换性,提高资源利用率。同时,通过批量采购、长期合作协议等方式,争取模块供应商的价格优惠,分摊研发与生产成本。


  • 推进运维自动化与流程简化


利用大数据分析技术,建立模块故障预测模型,通过历史数据识别潜在故障特征(如电压持续下降、信号波动频繁),提前介入维护,减少被动维修成本。优化异常数据处理流程,对于常见问题(如短期信号波动导致的无数据),设置自动重试机制,减少人工干预;对于需要现场处理的问题,通过移动终端 APP 实时派发工单,记录维护过程与结果,提升运维效率。
3.4 重构管理流程,培育新型人才队伍


  • 建立智能抄表开账管理体系


制定远传抄码比对规则,明确不同误差范围(如小表 ±1、大表 ±10)的处理方式,结合历史水量、水表状态综合判断数据可用性。开账时,系统自动提取远传数据,对异常数据触发人工复核或现场抄表流程,确保数据准确可靠。通过定期巡检(如每月比对)验证远传数据真实性,形成 “系统自动处理为主、人工干预为辅” 的开账模式。
智能水表远传抄码比对结果规则及处理
图片


  • 加强人才培养与组织架构调整


开展内部培训计划,针对不同岗位(数据分析、系统维护、现场巡检)设计课程,提升员工数据解读、平台操作与故障排查能力。引入外部专家或合作机构,提供前沿技术与管理理念培训,加速人才转型。调整组织架构,设立专门的远传数据管理部门,统筹数据监控、异常处理与流程优化,推动业务与技术深度融合。鼓励员工参与流程改进与系统优化,培养创新思维与主动管理意识。

结束语
智能水表的应用是供水企业数字化转型的重要标志,尽管面临设备管理、网络通信、成本控制与组织适应等多重挑战,但通过全生命周期管理的精细化、通信网络的协同优化、维护策略的创新以及人才队伍的转型,这些难点能够得到有效解决。未来,供水企业需进一步完善技术标准与管理规范,加强与产业链各方的合作,推动智能水表从单一数据采集工具向智慧水务生态的核心节点升级,为智慧城市建设贡献更多力量。同时,随着物联网、大数据技术的不断进步,智能水表的应用场景将持续拓展,助力供水行业实现更高效、更绿色、更可持续的发展目标。



(责任编辑:小编)
下一篇:

我国牵头制定的3项电气继电器IEC国际标准正式发布

上一篇:

1-2月份全国规模以上仪器仪表制造企业实现利润总额75.9亿元

  • 信息二维码

    手机看新闻

  • 分享到
免责声明
• 
本文仅代表作者个人观点,本站未对其内容进行核实,请读者仅做参考,如若文中涉及有违公德、触犯法律的内容,一经发现,立即删除,作者需自行承担相应责任。涉及到版权或其他问题,请及时联系我们
 
0相关评论